350vip浦京集团官网
学校首页
\
学部首页
ENGLISH
学院首页
学院概况
学院简介
院长致辞
学院领导
组织机构
教研基地
新闻公告
新闻中心
通知公告
办事流程
师资队伍
流行病与卫生统计学系
劳动卫生与环境卫生学系
营养与食品卫生学系
妇幼卫生学系
毒理学系
卫生政策与管理学系
社会医学与健康教育系
全球卫生学系
卫生检验学系
生物统计系
儿童青少年卫生研究所
生育健康研究所
中国卫生发展研究中心
科学研究
科研动态
学科群
学科通知
规章制度
下载中心
教学事务
研究生
本科生
全球教席
制度文件
学生工作
学生党建
学生事务
活动风采
人事招聘
事务通知
招聘信息
博士后
离退休
规章制度
党建工会
党建工作
工会活动
学习平台
校友之家
校友动态
杰出校友
联络通讯
当前位置:
学院首页
>
教学事务
>
研究生
> 正文
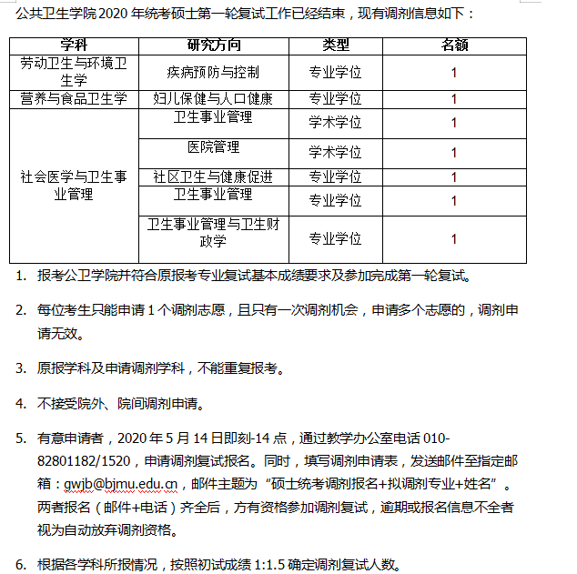
350vip浦京集团官网2020年硕士研究生招生调剂说明
发布日期: 2020-05-14
上一篇:
350vip浦京集团官网2020年博士研究生招生复试通知
下一篇:
350vip浦京集团官网2020年硕士研究生招生复试细则